登录
会员注册
首页
学会概况
学会简介
理事长致辞
机构设置
学会章程
新闻中心
党建工作
学会动态
政策法规
行业新闻
通知公告
会员中心
会员服务
会费条例
会员单位
科学普及
科技传播
科技竞赛
合作招聘
联系方式
通知公告
学会概况
学会章程
新闻中心
通知公告
会员中心
科学普及
合作招聘
联系方式
联系方式
地址:南京市玄武区珠江路222号长发科技大厦16楼
电话:025-84804339
南京计算机学会官方公众号
首页
>
通知公告
通知公告
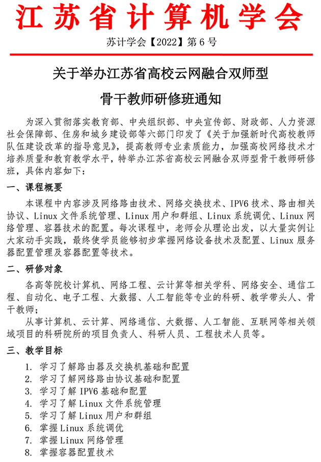
关于举办江苏省高校云网融合双师型骨干教师研修班通知
发布时间:2022-01-12
附件:江苏省高校云网融合双师型骨干教师研修班报名申请表
1-220112151A1Z5.png
学会概况
|
学会章程
|
新闻中心
|
通知公告
|
会员中心
|
科学普及
|
合作招聘
|
联系方式
|
版权所有:南京计算机学会
苏ICP备2021016495号